收藏本页校园通试用在线留言
我有资料要上传您的位置:网站首页>>学案中心>>化学学案>>化学学案导学

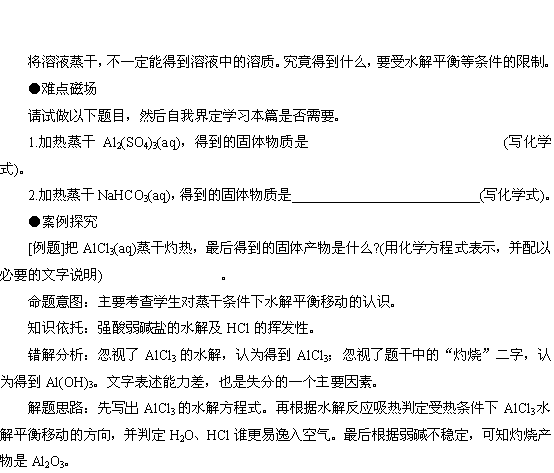
贵州省册亨一中2011届高三化学备考学案18:溶液的蒸干与浓缩

资料类别学案

学案导学 

提供方式扣点

下载扣点1 (付费1元,立即充值

教材版本旧人教版

使用学科化学

使用年级高三

上传人yuwh2010@163.com

更新时间2010-11-9

下载统计

评论(发表评论 报错收藏

最新套卷

基本信息

贵州省册亨一中2011届高三化学备考学案18:溶液的蒸干与浓缩


 

特邀主编老师 黄棣 点评:

贵州省册亨一中2011届高三化学备考学案18:溶液的蒸干与浓缩,欢迎下载。

查看所有评论网友评论


资源难易程度:★★★★★★★★★★★★★★

成套相关资源
下载过本资料的用户还下载过
一周排名
相关搜索