收藏本页校园通试用在线留言
我有资料要上传您的位置:网站首页>>素材中心>>生物素材>>生物文本素材

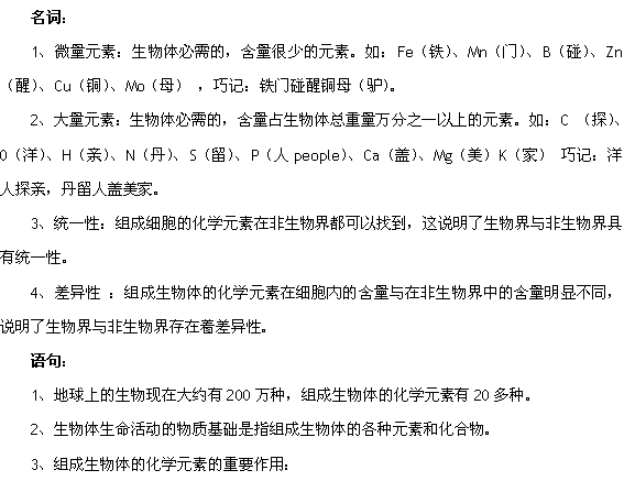
高中生物知识点分章梳理:生命的物质基础

资料类别素材

文本素材 

提供方式免费

下载扣点0 (该资料免费下载

教材版本旧人教版

使用学科生物

使用年级不限

上传人cqhc@sina.com

更新时间2010-7-22

下载统计

评论(发表评论 报错收藏

最新套卷

基本信息


查看更多成套相关资料

    处理 SSI 文件时出错

查看所有评论网友评论

下载过本资料的用户还下载过
一周排名
相关搜索