收藏本页校园通试用在线留言
我有资料要上传您的位置:网站首页>>学案中心>>历史学案>>历史学案导学

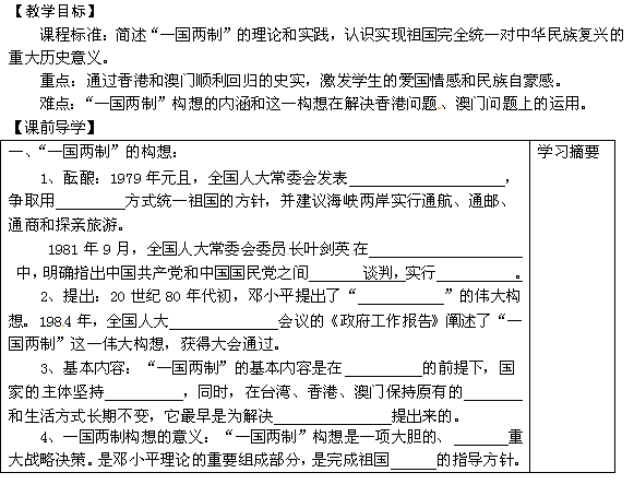
人民版高一历史必修一 专题四 第3课 “一国两制”的伟大构想及其实践 学案

资料类别学案

学案导学 

提供方式扣点

下载扣点1 (立即充值

教材版本人民版

使用学科历史

使用年级高一

上传人1010034283@qq.com

更新时间2012-12-10 13:55:01

下载统计

评论(发表评论 报错收藏

| 更多

最新资源

基本信息   在线预览


特邀主编老师 伍春桃 点评:

人民版高一历史必修一 专题四 第3课 “一国两制”的伟大构想及其实践 学案

查看所有评论网友评论


资源难易程度:★★★★★★★★★★★★★★

成套相关资源
下载过本资料的用户还下载过
一周排名
相关搜索