收藏本页校园通试用在线留言
我有资料要上传您的位置:网站首页>>教案中心>>历史教案>>历史备课教案

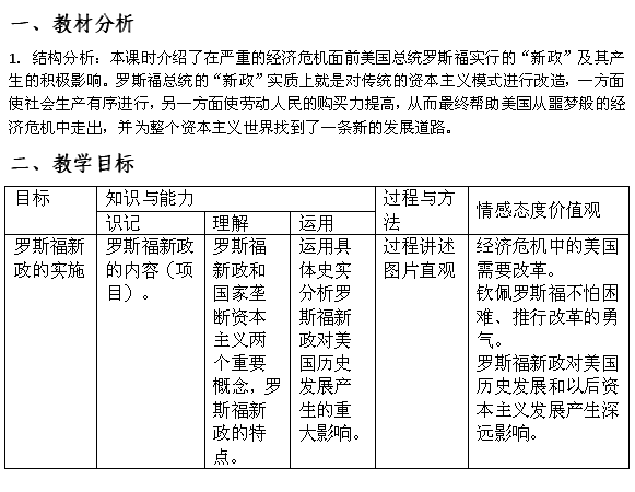
2012高一历史 新人教必修2 第18课 《罗斯福新政》教案1

资料类别教案

备课教案 

提供方式扣点

下载扣点2 (立即充值

教材版本新人教版

使用学科历史

使用年级高一

上传人wuchuntao@ks5u.com

更新时间2012-05-31 10:33:19

下载统计

评论(发表评论 报错收藏

| 更多

最新资源

基本信息   在线预览

 2012高一历史 新人教必修2 第18课 《罗斯福新政》教案1


 

特邀主编老师 伍春桃 点评:

2012高一历史 新人教必修2 第18课 《罗斯福新政》教案1

查看所有评论网友评论


资源难易程度:★★★★★★★★★★★★★★

成套相关资源
下载过本资料的用户还下载过
一周排名
相关搜索