收藏本页校园通试用在线留言
我有资料要上传您的位置:网站首页>>素材中心>>历史素材>>历史文本素材

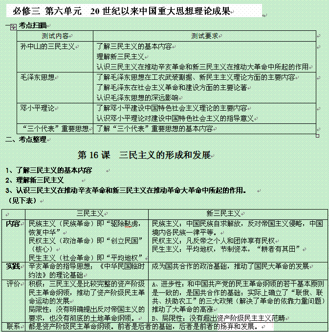
江苏省高邮市界首中学高中历史考点整理: 第16课 三民主义的形成和发展 (新人教版必修三)

资料类别素材

文本素材 

提供方式免费

下载扣点0 (该资料免费下载

教材版本新人教版

使用学科历史

使用年级不限

上传人叮小乐

更新时间2013-11-26 09:09:36

下载统计

评论(发表评论 报错收藏

| 更多

最新资源

基本信息   在线预览


特邀主编老师 曹旭 点评:

江苏省高邮市界首中学高中历史考点整理: 第16课 三民主义的形成和发展 (新人教版必修三),欢迎下载。

查看所有评论网友评论


资源难易程度:★★★★★★★★★★★★★★

成套相关资源
下载过本资料的用户还下载过
一周排名
相关搜索