收藏本页校园通试用在线留言
我有资料要上传您的位置:网站首页>>教案中心>>生物教案>>生物复习教案

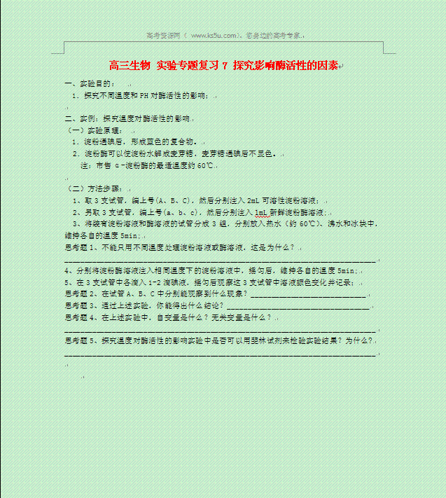
2014年高三生物实验专题复习教案:7 探究影响酶活性的因素

资料类别教案

复习教案 

提供方式扣点

下载扣点1 (立即充值

教材版本新人教版

使用学科生物

使用年级高三

上传人小豆芽儿

更新时间2013-12-13 13:55:37

下载统计

评论(发表评论 报错收藏

| 更多

最新资源

基本信息   在线预览


特邀主编老师 李晓琴 点评:

教案新颖,欢迎下载。

查看所有评论网友评论


资源难易程度:★★★★★★★★★★★★★★

成套相关资源
下载过本资料的用户还下载过
一周排名
相关搜索