收藏本页校园通试用在线留言
我有资料要上传您的位置:网站首页>>教案中心>>历史教案>>历史备课教案

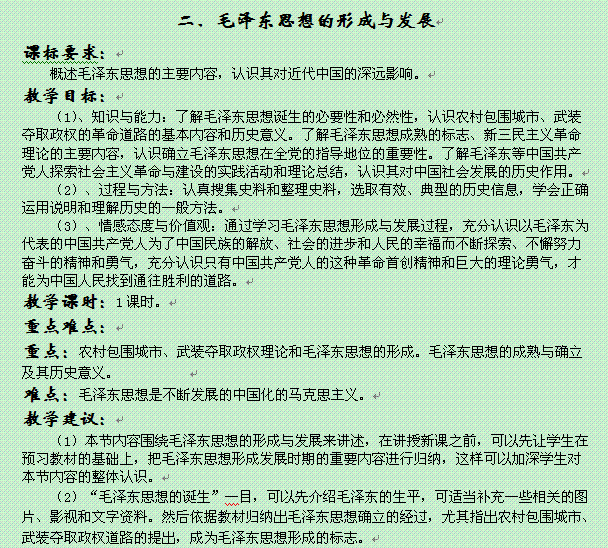
2014年高二历史教案: 专题四 第2课《毛泽东思想的形成与发展》(人民版必修3)

资料类别教案

备课教案 

提供方式免费

下载扣点0 (该资料免费下载

教材版本人民版

使用学科历史

使用年级高二

上传人叮小乐

更新时间2014-01-02 15:18:23

下载统计

评论(发表评论 报错收藏

| 更多

最新资源

基本信息   在线预览


特邀主编老师 曹旭 点评:

2014年高二历史教案: 专题四 第2课《毛泽东思想的形成与发展》(人民版必修3),欢迎下载。

查看所有评论网友评论


资源难易程度:★★★★★★★★★★★★★★

成套相关资源
下载过本资料的用户还下载过
一周排名
相关搜索