收藏本页校园通试用在线留言
我有资料要上传您的位置:网站首页>>试卷中心>>历史试卷>>历史高考模拟/高考冲刺

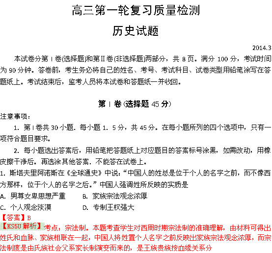
《KS5U解析》《2014泰安市一模》山东省泰安市2014届高三第一轮复习质量检测 历史试题 Word版含解析 by史

资料类别试卷

高考模拟/高考冲刺 

提供方式扣点

下载扣点11 (立即充值

教材版本无版本

使用学科历史

使用年级高三

上传人come

更新时间2014-04-03 16:12:20

下载统计

评论(发表评论 报错收藏

| 更多

最新资源

基本信息   在线预览


特邀主编老师 刘老师 点评:

高考资源网,您身边的高考专家。希望该资料在您的教学和学习中起到应有的作用。山东、北京、天津、云南、贵州等五地区的试卷投稿,请联系QQ2355394694。

查看所有评论网友评论


资源难易程度:★★★★★★★★★★★★★★

成套相关资源
下载过本资料的用户还下载过
一周排名
相关搜索