收藏本页校园通试用在线留言
我有资料要上传您的位置:网站首页>>学案中心>>数学学案>>数学学案导学

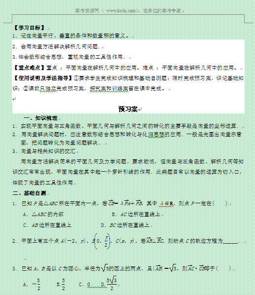
广东省惠州市惠阳一中实验学校高三数学(理)导学案:平面向量的应用举例(2)

资料类别学案

学案导学 

提供方式免费

下载扣点0 (该资料免费下载

教材版本新人教A版

使用学科数学

使用年级高三

上传人小豆芽儿

更新时间2014-05-06 11:14:30

下载统计

评论(发表评论 报错收藏

| 更多

最新资源

基本信息   在线预览


特邀主编老师 李晓琴 点评:

学案新颖,欢迎下载。

查看所有评论网友评论


资源难易程度:★★★★★★★★★★★★★★

成套相关资源
下载过本资料的用户还下载过
一周排名
相关搜索