收藏本页校园通试用在线留言
我有资料要上传您的位置:网站首页>>学案中心>>政治学案>>政治学案导学

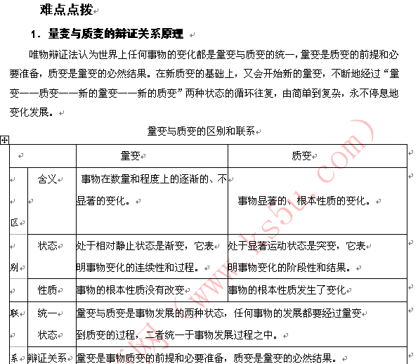
2012届高三政治备考哲学难点突破(4)量变与质变的关系

资料类别学案

学案导学 

提供方式扣点

下载扣点1 (立即充值

教材版本无版本

使用学科政治

使用年级高三

上传人1737362578@qq.com

更新时间2011-12-8

下载统计

评论(发表评论 报错收藏

| 更多

最新资源

基本信息


特邀主编老师 wangzhong@ks5u.com 点评:

2012届高三政治备考哲学难点突破(4)量变与质变的关系

查看所有评论网友评论


资源难易程度:★★★★★★★★★★★★★★

成套相关资源
下载过本资料的用户还下载过
一周排名
相关搜索