收藏本页校园通试用在线留言
我有资料要上传您的位置:网站首页>>试卷中心>>历史试卷>>历史历年高考/高考真题

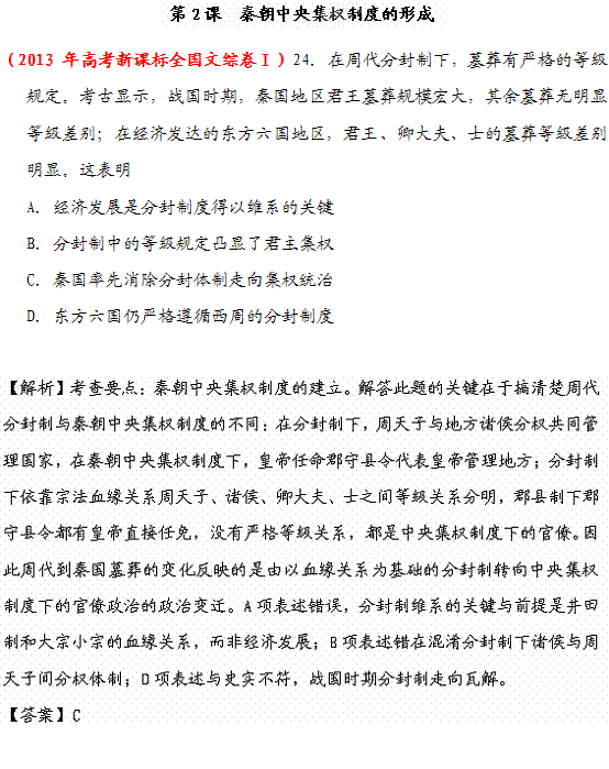
重庆市万州分水中学2013年高考历史真题分模块分课时整理:必修1 第2课 秦朝中央集权制度的形成 Word版含解析

资料类别试卷

历年高考/高考真题 

提供方式扣点

下载扣点1 (立即充值

教材版本新人教版

使用学科历史

使用年级高三

上传人xiang

更新时间2013-10-23 16:07:25

下载统计

评论(发表评论 报错收藏

| 更多

最新资源

基本信息   在线预览


特邀主编老师 吕聪娜 点评:

高考资源网,您身边的高考专家。希望该资料在您的教学和学习中起到应有的作用。河北、湖北、辽宁、安徽、重庆等五地区的试卷投稿,请联系QQ2355394696。

查看所有评论网友评论


资源难易程度:★★★★★★★★★★★★★★

成套相关资源
下载过本资料的用户还下载过
一周排名
相关搜索