收藏本页校园通试用在线留言
我有资料要上传您的位置:网站首页>>教案中心>>历史教案>>历史复习教案

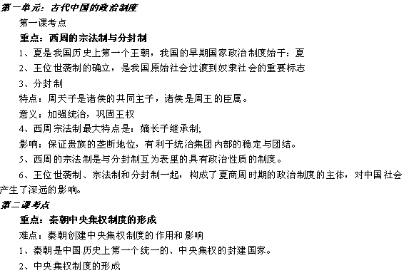
新人教版历史必修一、必修二全册知识点复习

资料类别教案

复习教案 

提供方式扣点

下载扣点4 (立即充值

教材版本新人教版

使用学科历史

使用年级高一

上传人961131411@qq.com

更新时间2013-02-04 12:08:13

下载统计

评论(发表评论 报错收藏

| 更多

最新资源

基本信息   在线预览


特邀主编老师 伍春桃 点评:

新人教版历史必修一、必修二全册知识点复习

查看所有评论网友评论


资源难易程度:★★★★★★★★★★★★★★

成套相关资源
下载过本资料的用户还下载过
一周排名
相关搜索