收藏本页校园通试用在线留言
我有资料要上传您的位置:网站首页>>试卷中心>>物理试卷>>物理期中考试/期末考试

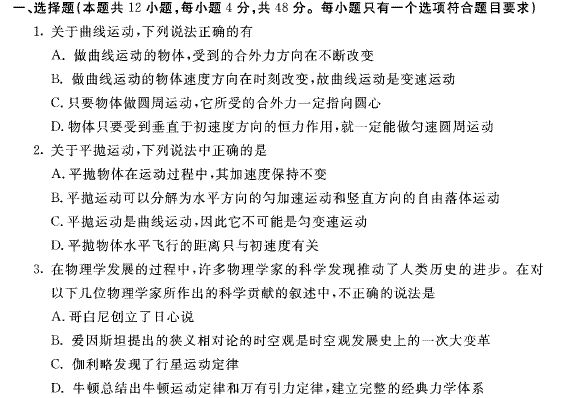
【KS5U独家】河南省开封市10-11学年度高一下学期期末调研考试PDF版(物理)

资料类别试卷

期中考试/期末考试 

提供方式扣点

下载扣点3 (立即充值

教材版本无版本

使用学科物理

使用年级高一

上传人wyhebok@126.com

更新时间2011-8-3

下载统计

评论(发表评论 报错收藏

| 更多

最新资源

基本信息


特邀主编老师 王雪 点评:

【KS5U独家】河南省开封市10-11学年度高一下学期期末调研考试PDF版(物理)

查看所有评论网友评论


资源难易程度:★★★★★★★★★★★★★★

成套相关资源
下载过本资料的用户还下载过
一周排名
相关搜索